技术创新
ALPD®技术
知识产权
应用场景
车载光学
影院放映
AR和航空
工程投影
教育
家用
激光产品
激光电影放映设备
激光工程投影机
激光商教机
激光拼墙
激光微投
激光家庭影院
抗光屏幕
激光光机
新闻动态
探索光影
走进光峰
投资者关系
公司治理
财务信息
临时公告
股票信息
投资者专线
ESG
加入光峰
社会招聘
校园招聘
激光百科
EN
您所在的位置:
首页
>
新闻动态
2018-01-09
访问量:62
重大新闻
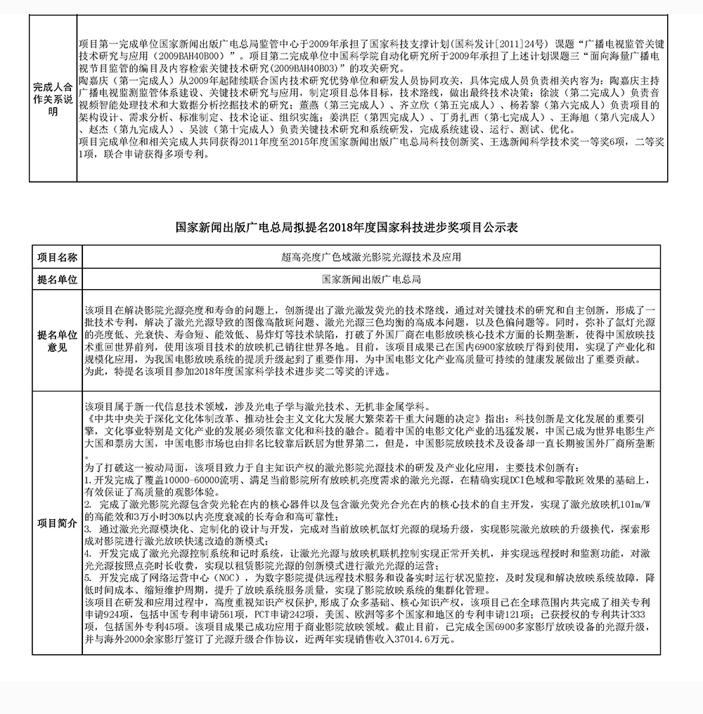
国家新闻出版广电总局拟提名2018年度国家科技进步奖项目公示表
分享
重大新闻
媒体报道
光峰科技:再次收到赛力斯汽车开发定点,预计2025年内量产供货
2024-05-30
MORE >>
公司于近日收到赛力斯汽车开具的《开发定点通知书》,再次成为其车载光学解决方案供应商,将为问界新车型供应智能座舱显示产品。
光峰科技:上海车展见!将带来车载光学全场景展车
2023-03-30
MORE >>
光峰科技副总裁余新受邀出席高工智能汽车市场峰会,透露将在今年4月18日~4月27日举行的上海车展上,带来光峰科技车...
国家领导人亲自揭牌,这座学校为什么这么牛?
2018-11-19
MORE >>
光峰ALPD激光大屏方案用于巴新布图卡学校,把全球领先的激光显示技术带到巴新。
新场景带动新需求攀升 央视新闻报道光峰科技激光投影迎新机遇
2022-06-30
MORE >>
日前,央视新闻频道《新闻直播间》栏目,推出“家电消费新观察”专题报道,其中“新场景带动新需求攀升”篇章,特别报道了...
南山代表说|区人大代表李屹:产学研融合发展,是未来企业发展的重要突破口
2021-10-18
MORE >>
光峰科技李屹:“未来5年如何促进企业发展, 如何在新技术方面和西丽湖国际科教城,与南方科技大学、清华国际研究生院、鹏城实验室等一流的高校与科研机构的发展方向相结合,是未来企业发展的一个重要突破口。”
【先行者 | 对话鹏城企业家】从硅谷到深圳创业!这家A股公司董事长“不跟风”:“上市是称重机,不是吹风机!”
2021-02-19
MORE >>
从清华到罗切斯特大学到硅谷再到深圳,李屹完成了清华学霸、光学博士、硅谷工程师、创业企业家、上市公司董事长等多重身份转变。
下一篇:优化供应链资源,光峰迈出2018发展战略规划第一步
返回列表