点击查看完整报告
2019年光峰社会责任报告.pdf
第一部分 基础信息
本报告是深圳光峰科技股份有限公司(简称“光峰科技”)首份社会责任报告,是参考全球报告倡议组织(GRI)《可持续发展报告指南》的第四代标准(G4)和《中国企业社会责任报告编写指南(CASS-CSR 4.0)》编写而成的报告。
报告时间跨度为2019年度全年,并有部分内容来自过往年份。
报告中财务指标相关的数据信息来自经过审计的光峰科技年报,非财务指标数据信息来自公司各相关部门日常管理的统计数据。披露的财务数据如与年报有出入,以年报为准。
光峰科技的社会责任报告为年度报告,与上市公司年报同时发布。
如有问题,请联系光峰科技社会责任工作邮箱:csr@appotronics.cn
第二部分 公司概况
上市公司介绍
深圳光峰科技股份有限公司(简称:光峰科技,股票代码:688007.SH),是一家拥有原创技术、核心专利、核心器件研发制造能力的全球领先的激光显示科技企业。
光峰科技是首批科创板上市企业,总部及研发中心设在深圳,专业人才涵盖光学、电子、材料、物理、机械设计、精密制造等多个领域。
光峰科技在2007年发明ALPD®激光显示技术。该技术在全球范围实现了技术产业化,现已推出激光电影放映设备、激光工程机、激光拼墙、激光教育机、激光电视、激光微投六大产品线,并广泛应用于影院、显示监控、指挥调度、展览展示、虚拟仿真、教育、家用等领域。目前,光峰科技是全球第五个、中国第一个能够生产具有 DCI 认证的数字电影放映机的公司。
光峰科技与全球多家知名品牌和机构开展深度合作。2014年,光峰科技与中国电影股份有限公司成立合资公司中影光峰,融合各方优势,立足国内,旨在推动中国数字电影放映技术的自主创新,打造集研、产、销一体的服务,目前在国内激光电影光源部署量排名第一。2018 年,光峰科技与中国电影、巴可(比利时企业,世界专业市场上领先的视频和显示解决方案供应商)等联合创立“Cinionic”品牌,致力提供“全球高端影院解决方案”。
光峰科技,用科技之光,创造美好视界!
财务指标
报告期内,公司实现营业收入19.79亿元,同比增长42.82%;研发投入2.02亿元,同比增长48.60%,研发费用占营业收入比例为10.19%;经营活动产生的现金流量净额2.43亿元,同比增长106.33%。

公司研发进展
从创立起,光峰科技以“技术立企”为本,坚持以科技创新驱动市场应用。2007年,光峰科技在全球率先发明了ALPD®激光显示技术,并在全球范围实现技术产业化。
基于独创且不断升级的ALPD®,光峰科技坚持“颠覆式创新”,对于激光显示技术的研究始终处于行业前沿。2019年,光峰科技ALPD®激光显示技术已升级至ALPD®4.0,实现了更高亮度、更高能效、更高色域的技术高度,并体现在产品创新上:
激光电影放映机C5
2019年,光峰科技在电影放映领域再次取得新成果,其采用ALPD®4.0技术为核心光源技术的激光电影放映机C5成功通过DCI认证,使得中国成为了全球第四个能够生产具有DCI认证的数字电影放映机的国家。《人民日报》对此评价称,“实现中国电影数字电影放映关键设备零的突破”。
新一代超高亮4K工程投影机
2019年,光峰科技成功研发出超高亮工程投影机,整机亮度达60,000流明,不仅实现超高亮度,且一体成型,兼具Rec.2020色域、4K、3D等硬核技术指标,并成功使用于2022年冬奥会滑雪比赛项目新场地“飞天”滑雪大跳台的全球首秀,打造了10,400㎡的大型户外激光投影秀,显示出超高亮激光投影显示技术所带来的大型影像视界,以及声、光、电相结合的现代艺术魅力。
第三部分 社会责任管理
利益相关方分析
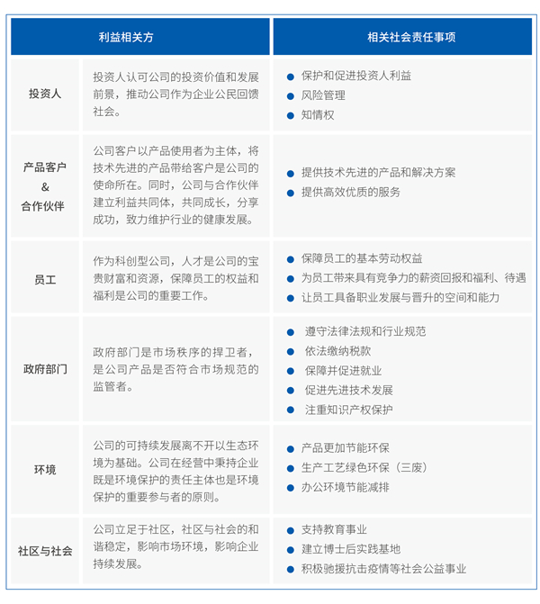
通过公司产品客户问卷、管理层问卷与访谈、投资人、相关政府部门与媒体访谈等形式,光峰科技识别出公司的利益相关方群体有:

光峰科技的社会责任公共邮箱是:csr@appotronics.cn,光峰科技欢迎并期待利益相关方参与到企业社会责任的实质性议题讨论、战略与策略制定、社会责任工作的反馈与评价等工作中。
实质性议题
基于公司的核心竞争力、产品属性、产品价值链结构、所属行业特点等因素,综合各核心利益相关方访谈反馈信息所识别出的重要事项,公司认为,光峰科技践行社会责任的实质性议题包括:
l员工权益与发展
l公司对技术进步的贡献
l投资人权益
l客户共赢
l知识产权保护
l公司的可持续发展理念
上述六大实质性议题是光峰科技社会责任管理体系建设的重中之重,也将力求在本报告中全面呈现上述相关社会责任工作的具体执行情况。
社会责任管理流程体系
光峰科技认为,社会责任是企业作为企业公民应当履行的义务,是企业可持续发展的保障。遵守法律法规、社会规范,为社会提供技术先进的产品,与客户共赢发展,为股东创造收益,是企业价值的重要体现;推动技术进步、注重知识产权的保护,关注员工权益与发展,是企业义不容辞的责任;参与教育、驰援疫情等社会公益事业,体现企业回馈社会、促进社会稳定繁荣的良好心愿。
光峰科技认为,识别企业生产经营行为的利益相关方,注重与利益相关方的沟通交流,将利益相关方的诉求纳入到公司生产经营整体战略中,保障利益相关方的合法权益与合理诉求,是光峰科技企业社会责任努力推进的重要工作。围绕各利益相关方所识别出的实质性社会责任议题,是光峰科技社会责任工作的方向所在。公司非常期待携手社会各界力量,坚持为人们创造美好世界的初衷前行。